咨询时间:08:00 - 24:00

18979108323

您现在的位置: 安徽高职分类考试网 >  真题资料 > 语文  > 2024年安徽高职分类考试语文科目模拟冲刺真题

2024年安徽高职分类考试语文科目模拟冲刺真题

导读:安徽高职分类考试网为同学们分享2024年安徽高职分类考试语文科目模拟冲刺真题,希望能给正在备考的同学带来一些帮助,一起来看看吧。

  为什么备考安徽高职分类考试语文科目要刷模拟题呢?刷模拟题试卷可以让我们获取到很多信息,首先这种模拟题是按照考试真题的试卷结构进行出题的,刷模拟真题可以让同学们了解到语文科目的试卷结构;其次语文模拟题一般可以反映出一些出题规律,是喜欢考查人文历史的内容或者时事政治的内容,同学们可以多多观察哦,接下俩一起来看看这份语文冲刺模拟试卷吧。


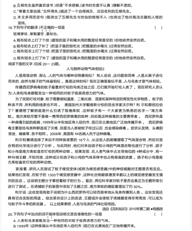
安徽高职分类考试语文真题

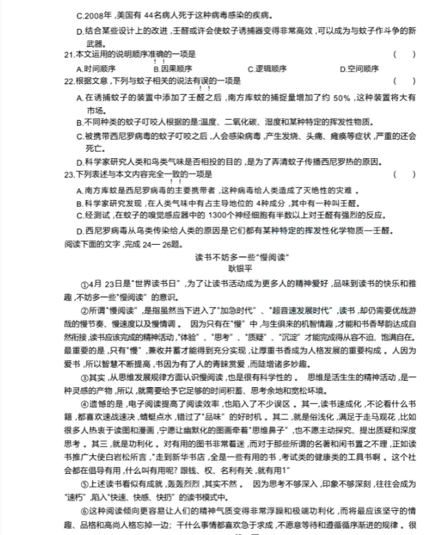
安徽高职分类考试语文真题
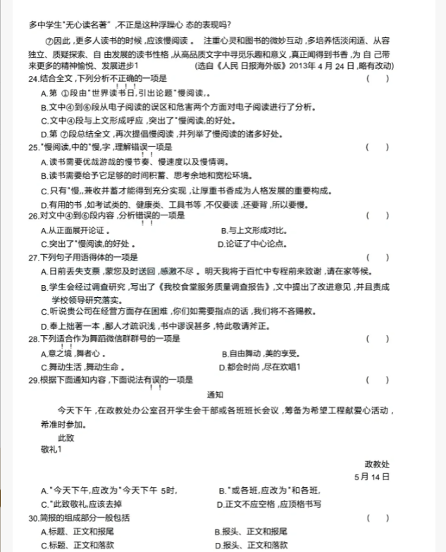
安徽高职分类考试语文真题
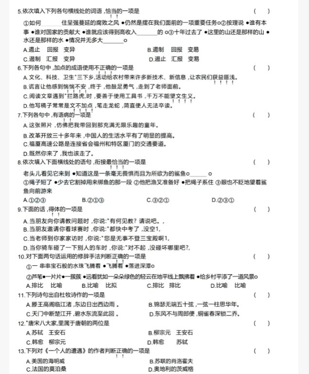
安徽高职分类考试语文真题

  以上就是“2024年安徽高职分类考试语文科目模拟冲刺真题”的全部内容,更多关于安徽高职分类考试的相关内容,如安徽高职分类考试真题资料、报考条件、报名流程、职业技能测试、志愿填报、报名时间、招生对象、志愿填报、复习备考、考试政策、考试科目、安徽高职分类考试成绩查询、分数线等敬请关注安徽高职分类考试网。

相关文章推荐