咨询时间:08:00 - 24:00

18979108323

您现在的位置: 安徽高职分类考试网 >  真题资料 > 语文  > 2021年安徽高职分类考试语文试卷真题资料

2021年安徽高职分类考试语文试卷真题资料

导读:安徽高职分类考试网为大家分享2021年安徽高职分类考试语文试卷真题资料,希望能给准备报考2024年安徽高职分类考试的同学带来一些帮助,欢迎阅读。

  准备备考安徽高职分类考试语文科目的同学注意啦,做历年的试卷真题是很好的复习备考的方法之一,做一份试卷能复习到很多平时没有复习到的知识点,今天安徽高职分类考试网就为大家分享了2021年的语文科目相关真题试卷,一起来看看吧。

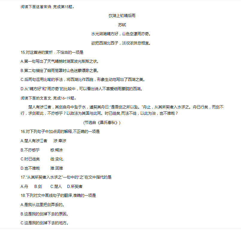
安徽高职分类考试语文真题
安徽高职分类考试语文真题
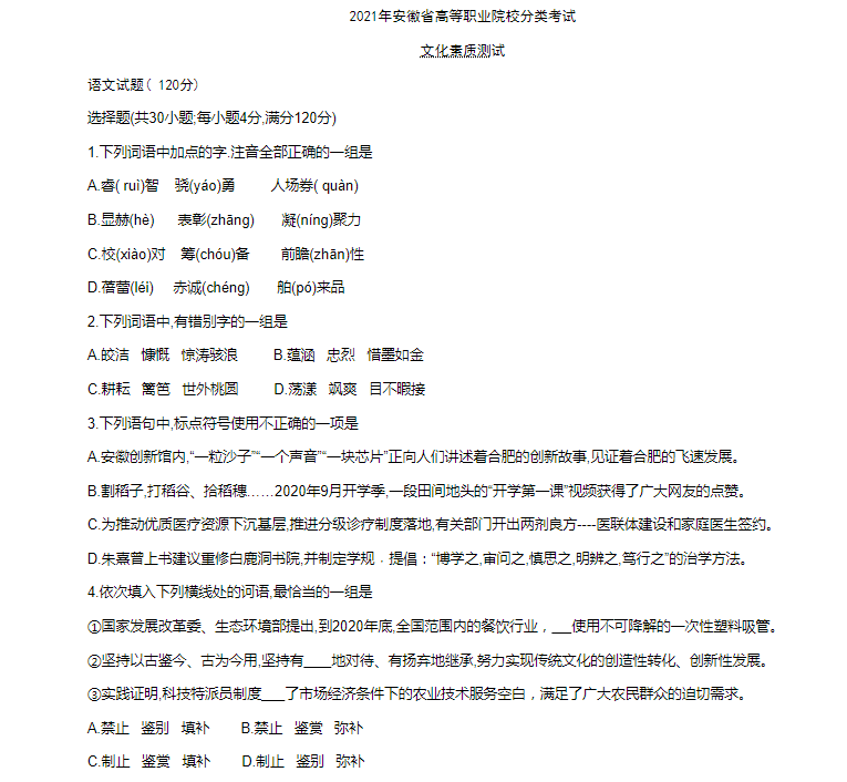
安徽高职分类考试语文真题

安徽高职分类考试语文真题

  以上就是“2021年安徽高职分类考试语文试卷真题资料”的全部内容,更多关于安徽高职分类考试的相关内容,如安徽高职分类考试真题资料、志愿填报、报名时间、招生对象、志愿填报、职业技能测试、复习备考、考试政策、报考条件、考试科目、安徽高职分类考试成绩查询、分数线等敬请关注安徽高职分类考试网。

相关文章推荐