咨询时间:08:00 - 24:00

18979108323

您现在的位置: 安徽高职分类考试网 >  职业技能测试  > 安徽高职分类考试职业技能测试到底考什么

安徽高职分类考试职业技能测试到底考什么

导读:安徽高职分类考试网为大家分享安徽高职分类考试职业技能测试的相关内容,希望能给准备备考2024年安徽高职分类考试的同学带来一些帮助,一起来看看吧。

  安徽高职分类考试的考试内容主要是分为文化素质考试和职业技能测试,职业技能测试也被称为校考,文化素质考试内容相信同学们都比较了解,常见的语文、数学和英语科目,而职业技能测试是考什么呢,接下来安徽高职分类考试网将为同学们解答。

安徽高职分类考试职业技能测试

  一、参加校考是什么需要什么资格?

  中职生、往届生、社会考生需要文化素质测试(统考)合格。(语文、数学、英语三门科目均过C级,视为文化素质合格)

  二、校考到底考什么?

  1.考试形式

  中职:线上笔试、线上面试、线上笔试+线下实操、线上笔试+线上面试,少部分院校有线下实操。

  各院校考试时长以及总分不同,以各院校当年校考大纲为准。

  2.考试内容

  职业技能测试包括专业能力测试和技术技能测试

  ①专业能力测试以教育部发布的中职专业教学标准中核心是专业知识头基本依据,采用笔试考试,重点考察综合专业能力。

  ②技术技能测试以教育部发布的中职专业教学标准中核心技术技能为基本依据,以操作考试为主,充分体现岗位技能、通用技术等内容。

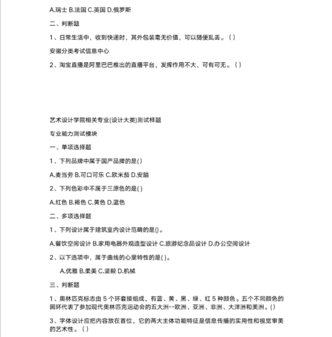
  以下是职业技能测试的部分试题供同学们参考


安徽高职分类考试职业技能测试

  以上就是“安徽高职分类考试职业技能测试到底考什么”的全部内容,更多关于安徽高职分类考试的相关内容,如安徽高职分类考试职业技能测试、真题资料、志愿填报、报名时间、招生对象、志愿填报、复习备考、考试政策、报考条件、考试科目、安徽高职分类考试成绩查询、分数线等敬请关注安徽高职分类考试网。

相关文章推荐