咨询时间:08:00 - 24:00

18979108323

您现在的位置: 安徽高职分类考试网 >  真题资料 > 语文  > 安徽高职分类考试语文考前卷2024年

安徽高职分类考试语文考前卷2024年

导读:安徽高职分类考试网为同学们分享2024年安徽高职分类考试语文考前卷,希望能帮助到同学们更好地复习语文科目,有需要的同学自行查看和训练哦。

  距离2024年安徽高职分类考试预计还有80天左右的时间,同学们是否在搜集复习备考资料呢?今天小编就为大家带来了一份安徽高职分类考试语文考前卷,同学们可以试着训练下,检验自己的学习成果,也能查漏补缺,快来看看吧。


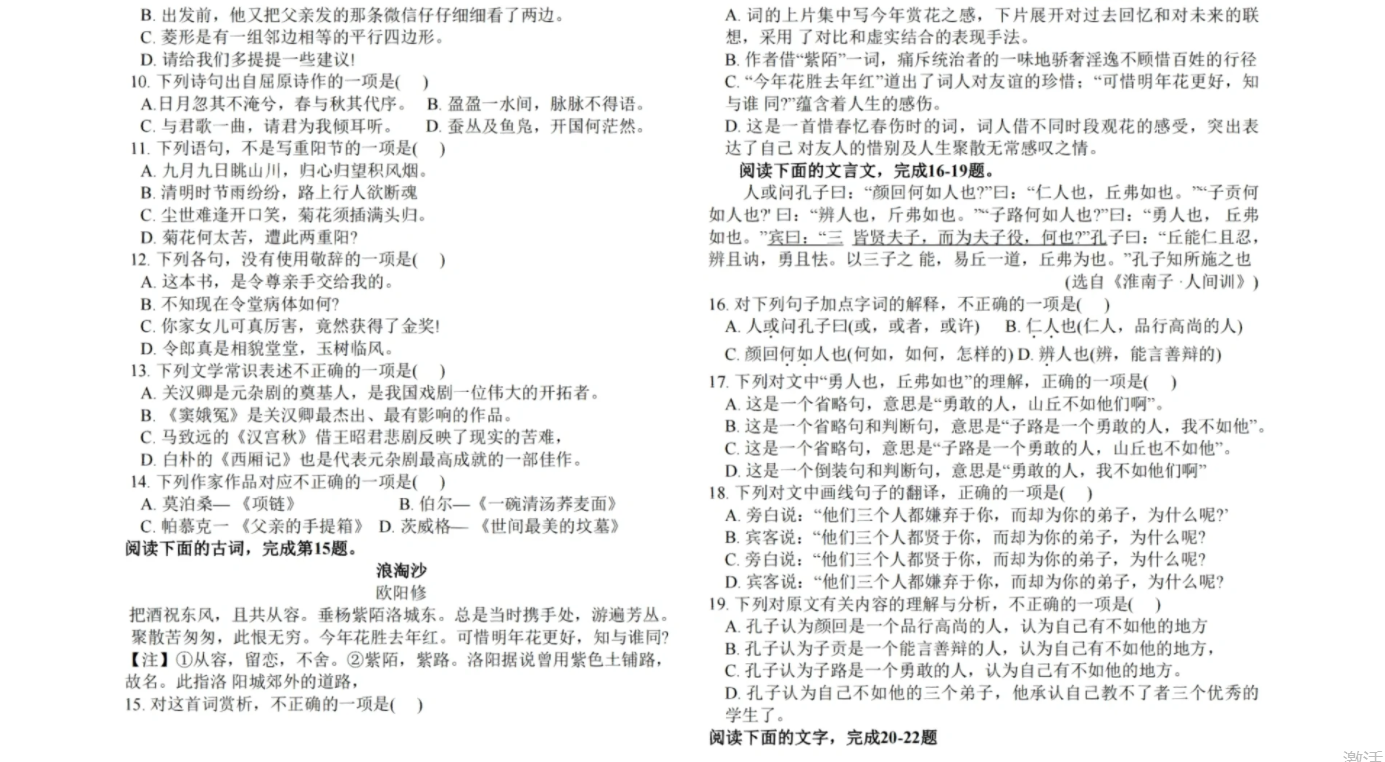
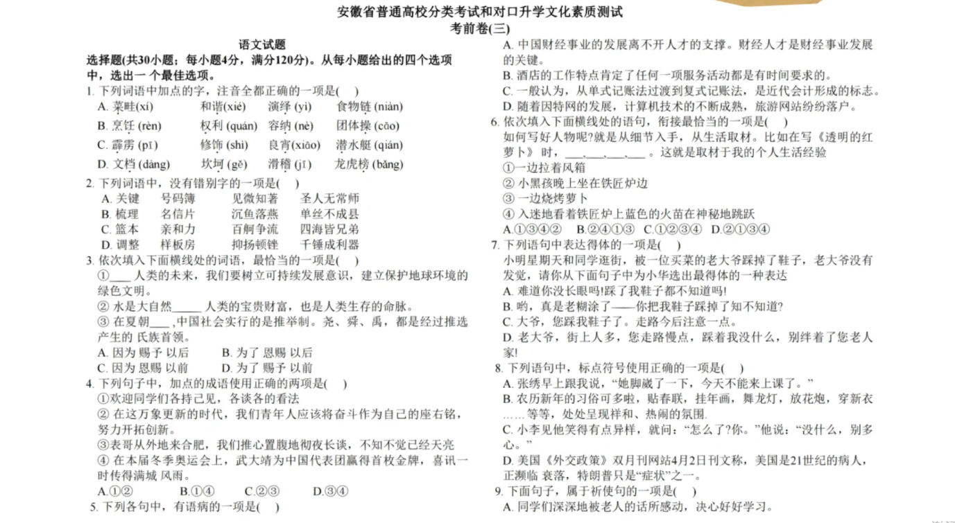
安徽高职分类考试语文真题
安徽高职分类考试语文真题

  以上就是“安徽高职分类考试语文考前卷2024年”的全部内容,更多关于安徽高职分类考试的相关内容,如安徽高职分类考试真题资料、报名时间、考试时间、复习备考、报名流程、分数线、报考条件、职业技能测试、志愿填报、考试政策、考试科目、安徽高职分类考试成绩查询等敬请关注安徽高职分类考试网。

相关文章推荐