咨询时间:08:00 - 24:00

18979108323

您现在的位置: 安徽高职分类考试网 >  真题资料 > 语文  > 2024年安徽高职分类考试语文试卷真题预测

2024年安徽高职分类考试语文试卷真题预测

导读:安徽高职分类考试网为大家分享2024年安徽高职分类考试语文试卷真题预测,有准备备考语文科目的同学可以看过来了,包含语文试卷的结构解读,欢迎阅读。

  安徽高职分类考试的考试科目分类语文、数学、英语和职业技能考试,今天重点给大家带来语文考试的试卷真题预测。语文考试卷面满分120分,在文化考试中还是很重要的,试卷共30小题,都是单项选择题,接下来一起来看看预测的试卷题目吧。


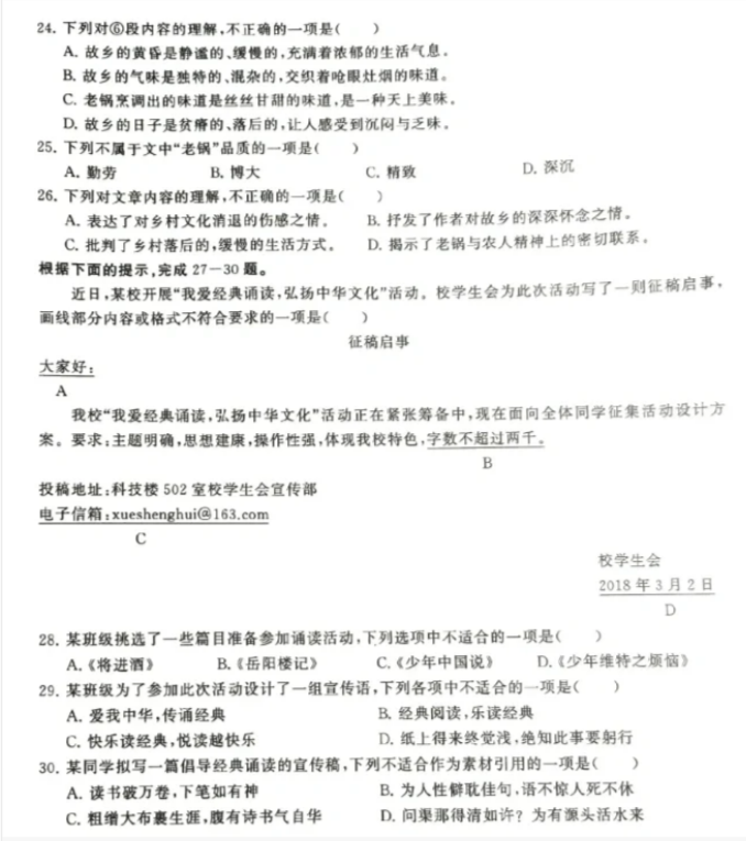
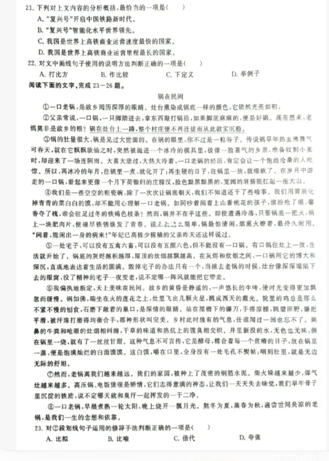
安徽高职分类考试语文真题


  由上面试卷可知,安徽高职分类语文考试考查的内容有字词、语句、文言文、现代文等,希望能给备考的同学带来一些帮助。

  以上就是“2024年安徽高职分类考试语文试卷真题预测”的全部内容,更多关于安徽高职分类考试的相关内容,如安徽高职分类考真题资料、试报名流程、报考条件、报名时间、考试科目、成绩查询、分数线等敬请关注安徽分类考试网。

相关文章推荐