咨询时间:08:00 - 24:00

18979108323

您现在的位置: 安徽高职分类考试网 >  复习备考  > 安徽高职分类考试语文考试全真模拟卷复习备考

安徽高职分类考试语文考试全真模拟卷复习备考

导读:安徽高职分类考试网为大家分享复习备考资料:安徽高职分类考试语文考试全真模拟卷,希望能给正在备考的同学带来一些帮助,刷题是很好的备考方法。

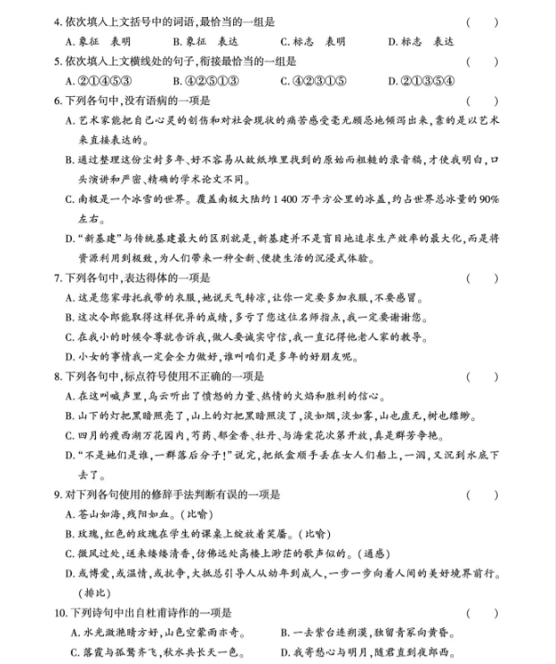
  正在备考安徽高职分类考试文化科目的同学,快来看看这份语文科目全真模拟卷吧!众所周知,复习备考比较有效的方法就是刷题,在刷题过程中遇到的不会的知识点,我们可以整理出来,以达到查漏补缺的目的,今天和小编一起来看看这份模拟题试卷吧。

安徽高职分类考试语文复习备考
安徽高职分类考试语文复习备考

安徽高职分类考试语文复习备考

安徽高职分类考试语文复习备考
安徽高职分类考试语文复习备考
安徽高职分类考试语文复习备考

  以上就是“安徽高职分类考试语文考试全真模拟卷复习备考”的全部内容,更多关于安徽高职分类考试的相关内容,如安徽高职分类考试复习备考、真题资料、报考条件、报名流程、职业技能测试、志愿填报、报名时间、招生对象、考试政策、考试科目、安徽高职分类考试成绩查询、分数线等敬请关注安徽高职分类考试网。

相关文章推荐